Le conseil municipal dispose d'un droit préférentiel de souscription sur les biens immobiliers en vertu de la législation d'urbanisme. Cela vous donne le pouvoir d'acheter un bien immobilier à vendre sur votre territoire avant tout autre contribuable. Comment fonctionne ce droit? Est-il possible de contester? Découvrez tout ce que vous devez savoir sur le droit de préemption du conseil sur les biens immobiliers.
Le droit préférentiel de souscription de la mairie sur les biens immobiliers
Le droit de préemption de la mairie sur les biens immobiliers est une mesure d'intérêt général. Il est régi par l'article L210-1 du code de l'urbanisme. Ce texte permet l'appropriation de biens immobiliers pour exécuter la loi ou prescrire des mesures d'urgence (bâtiment qui menace de ruine). L'objectif peut aussi être de protéger un terrain.
Ainsi, le droit préférentiel de souscription de la mairie sur les biens immobiliers lui permet d'acquérir un bien immobilier avant tout autre acquéreur. Il existe une liste des opérations liées au DPU dans le code de l'urbanisme (article L300). En bref, c'est :
– Remplissage malsain ; – Promouvoir l'activité économique – Préserver le patrimoine – Promouvoir le tourisme – Construire des infrastructures publiques
Il appartient à la commune d'exercer le droit préférentiel de souscription. Par conséquent, seul le conseil municipal est tenu de le mettre en œuvre.
Application du droit de préemption de la mairie sur les biens immobiliers
Toutes les propriétés ne sont pas assujetties au droit de premier refus du conseil. Il suffit d'appeler le service de l'urbanisme de la mairie pour savoir si un immeuble peut bénéficier du droit préférentiel de souscription urbain.
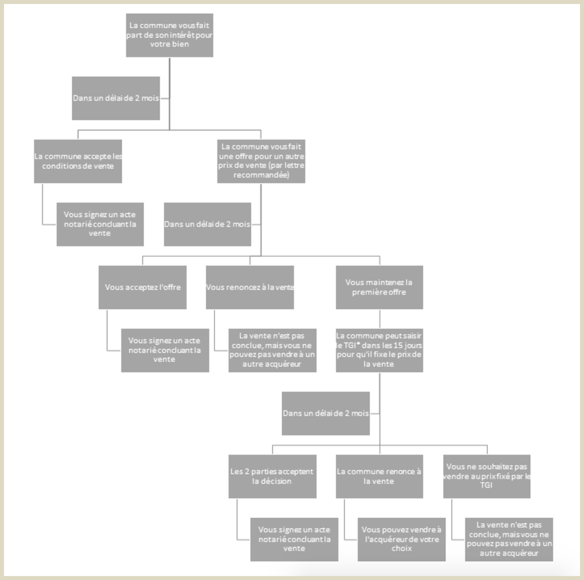
Si le bien est soumis au droit préférentiel de souscription de la mairie, le propriétaire doit déposer une déclaration d'intention de vendre. Pour effectuer cette démarche auprès de la commune, vous devez faire appel à votre notaire. La commune dispose d'un délai de deux mois à compter de la réception du DIA pour décider d'acquérir ou non le bien à vendre. Si la commune ne répond pas dans un délai de deux mois, le vendeur peut légitimement conclure que la commune a renoncé à son droit de préemption.
Peut-on opposer le droit de préemption de la mairie sur un bien immobilier?
Le vendeur n'a pas le pouvoir de contester le droit de préemption de la mairie. Il peut toutefois contester le montant de la transaction. Dans cette circonstance, il a deux options : renoncer à son désir de vendre son terrain ou renégocier le prix avec la collectivité locale. Ce dernier cas est analogue à un litige, non sur la préférence, mais sur le prix de la transaction.
Dans ce cas, la municipalité a la possibilité d'accepter le prix du vendeur ou de faire une contre-proposition. Dans toutes les situations, chaque partie peut choisir de saisir le juge de la condamnation. Cette démarche doit être effectuée dans les 15 jours suivant le refus du vendeur d'accepter le prix proposé par la mairie. Il sert à déterminer le prix de vente définitif (art. R 213-9 et 10 du code de l'urbanisme).










Leave a Reply